One-Stop Ex Solution Provider
15850264116
One-Stop Ex Solution Provider
Knowledge
Your current location:Home / Knowledge / Explosion-proof knowledge
防爆灯具有防爆合格证了还要做防爆3C认证吗?
Read: 3786


我们知道,从2019年10月1日起,国家市场监管总局就将部分防爆电气产品纳入CCC认证的范围内,过渡期为1年时间。

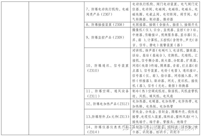
目前,从国家市场监管总局苏州阿凡提防爆发布的防爆3C认证产品目录来看,只有以下17类防爆电气产品才纳入3C的产品范围内,大部分的产品比如灯具、非电防爆产品等是不在目录内。

因此,防爆灯具是不属于防爆3C认证的产品范围内的。防爆灯具在国内爆炸性场所使用只需要有防爆合格证即可,不再需要防爆3c认证。

下表是防爆3c认证的产品目录,供大家参考。


Last article:防爆风机是办理防爆合格证还是防爆3C认证?
Next article:GB3836认证是什么认证?
Contact us

Visit mobile website

Afanti official wechat
Online Service
Hotline
15850264116